Transforming higher education event planning

into a seamless, single-source experience

Project Outcomes

System Usability Score up from 30 (poor) to 84 (Excellent)

Replaced spreadsheets entirely across early adopters

Doubled conference module interactions and engagement

Net Promoter Score up from -21 to 65 ​​​​​​​

The Challenge

Our old system forced planners to click through multiple modules, one for function rooms, another for catering, another for group accommodation and yet another for resources, without ever seeing the full picture

The lack of visibility created a broken process:

  • Decisions were slowed down

  • Stakeholders couldn’t see what was booked vs. available

  • Event organisers were left piecing together the story across tabs, tools, and spreadsheets

The challenge was clear. How might we create a single holistic view of an event so planners can make confident decisions?

Discovery: Learning from the Experts

I adopted Teresa Torres’ continuous discovery framework, embedding regular conversations with customers into our design process.

Some of the key activities included:

  • Stakeholder interviews: uncovering pain points with our users and internal SMEs

  • Opportunity Solution Tree: mapping where we could make the biggest impact

  • Hypothesis statements: turning user frustrations into testable ideas

I also ran competitor analysis. What I found:

  • Tools like Outlook and spreadsheets were common

  • Specialist systems offered multiple views, but not for events in their entirety

This reinforced our differentiator: 
A single, integrated planner for Events, Functions, and Groups

My Design Journey

As the only designer working alongside a product manager and five software engineers, I structured my design process into three key phases:

1. Ideation of Possibilities
Starting with low-fidelity wireframes, exploring different calendar layouts and interaction models.
Sharing these early and often, gathering feedback before investing too heavily

2. Prototyping & Testing
As ideas matured, I built interactive Figma prototypes. These were tested with real users in our Early Adopter Program, revealing quick wins (like colour-coded event statuses) and essential improvements (such as better filtering and category tags)

3. Iterating with Feedback
Our feedback loop was invaluable. I heard things like:
“I just need to see everything in one place, if rooms and catering clash, I want to spot it instantly.”
This insight directly shaped the “single-view” design

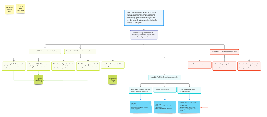
The Solution: Conference Planner

The final product was designed as the single source of truth for event planners

Key features included:

  • Visual Availability View: Instantly see open dates, event durations, and room availability

  • Integrated Bed & Room Tracking: Combine accommodation with event functions in one interface

  • Event Notifications: Surface important alerts like “Campus Closed” or “Commencement Day”

  • Single-View Event Management: No more switching tabs, everything lives in one place

Screens were clean, intuitive, and built for speed. No more endless clicks to get information needed

The Impact

For the users, the Conference Planner meant:

Confidence
Full visibility into bookings and statuses

Efficiency
Reduced manual errors, double bookings, and reliance on Excel

Adoption
A centralised tool designed to be the go-to for Events planning

Discovery Items

Opportunity Solution Tree
Next
Next

Bringing clarity, efficiency, and timeliness to room preparation